|
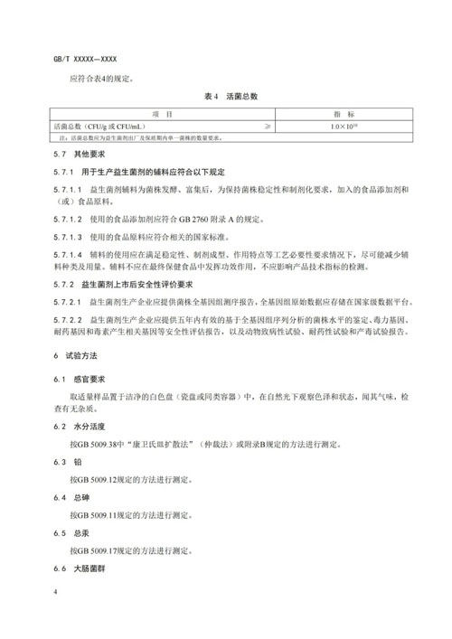
庶正观点 【直报网北京4月2日讯】(庶正康讯)营养健康产业的四大特征是:来源于天然、提升于科技、支撑于教育、成就于健康! 4月1日消息,根据国家标准化管理委员会下达的计划,由全国特殊食品标准化技术委员会(SAC/TC 466)归口的《保健食品原料 益生菌》(下称标准)和《保健食品中硫酸软骨素的测定》2项国家标准近日公开征求意见,意见反馈截至5月29日。 ![]() 尽管我国已发布《食品安全国家标准食品加工用菌种制剂》(GB31639)等相关标准,对普通食品用菌种制剂进行了规定,但保健食品用益生菌剂的质量标准仍待建立。因此,《保健食品原料 益生菌》推荐性国家标准的制定尤为引人注目。 庶正康讯「科学与法规中心」负责人李芃认为,这一标准的建立,将引领我国益生菌行业从“野蛮生长”迈向“科学循证”的高质量发展新阶段。其重要性不仅在于规范了生产与检验,更在于为整个益生菌保健食品构建了一个基于科学依据的健康发展新生态。 李芃表示,标准为益生菌原料设立了三大核心门槛: 门槛一:原料细化到“菌株”,明确身份标识 标准首次将管理要求细化到“菌株”水平。这意味着,未来所有的注册保健食品原料列表可能都要标注到具体的菌株号。益生菌的健康作用具有高度的菌株特异性,标准要求基于全基因组测序等技术进行精准鉴定,确保每一株益生菌都身份明确、有据可查。这将有助于解决市场上“只标属种、不标菌株”的模糊问题。 门槛二:设定“活菌量”指标,保障功效基础 结合益生菌菌株原料市场调研数据、相关科学共识及研究结果,标准明确规定:益生菌剂活菌总数需达到≥1.0×10¹⁰ CFU/g 或 CFU/mL。这一指标的设定,为终端产品的功效发挥提供了物质基础,避免了因活菌数量不足而导致的“无效添加”。 门槛三:强调“人体试食试验”,强化功效验证 过去,部分企业仅凭体外实验或动物实验数据就宣称功效,甚至将普通食品菌种包装成“益生菌”。标准将“应在菌株水平进行功效评价,应至少获得一项人体试食试验的科学证实”作为硬性要求,意味着只有经过科学验证、真正对人体健康有益的菌株,才能进入保健食品领域,有助于规范“伪益生菌”的市场乱象。 标准通过严格界定益生菌的科学内涵,为企业提供了明确的合规指引。正如编制说明中提到的,“益生菌不仅要保证其安全性,还必须具有充足的研究数据和科学共识支持其具有健康作用,只有经过益生功效验证后确认的才能称其为益生菌。” 随着原料质量门槛的提升,市场将迎来新一轮的优胜劣汰。益生菌保健食品原料标准的建立,有望推动益生菌产品的标准化,并为该类原料进入备案目录提供必要的技术支撑。
相信,在标准的规范与引领下,我国益生菌保健食品将走向规范化、科学化的高质量发展之路。 ![]() ![]() ![]() ![]() ![]() ![]() ![]() ![]() ![]()
![]() ![]() (原标题:首部《保健食品原料 益生菌》国标征求意见) 责任编辑:一一 【特别声明:部分文字及图片来源于网络,仅供学习和交流使用,不具有任何商业用途,其目的在于传递更多的信息,并不代表本平台赞同其观点。版权归原作者所有,如涉版权或来源标注有误,请及时和我们取得联系,我们将迅速处理,谢谢!】 解读新闻热点、呈现敏感事件、更多独家分析,尽在以下微信公号,扫描二维码免费阅读。
|

























